为什么?
这里介绍一下为什么会有标准范式组件库(thsc-datav-standard-chart)的存在。
标准范式组件库的目标:
- 提供符合设计规范的图表组件(基于主题)塑造统一的设计品牌文化,提高产品辨识度(品牌价值)
- 提供贴合业务场景的数据可视化组件解决方案(业务价值)
- 降低业务方的数据可视化业务开发成本(技术价值)
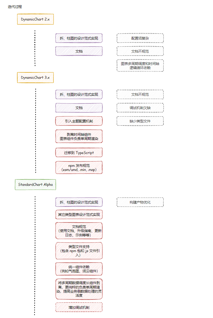
迭代历程
用一张图说明从动态图表组件库迭代到标准范式组件库的过程:

换句话说,标准范式组件库解决了以下几个核心问题:
- 常规类型图表的组件依赖与 API 不统一
- 文档不规范,没有类型文件支持
- 多周期调度隐藏在组件内部,业务侧缺乏灵活性
- 常规类型图表从 0 开发时间成本太高
建立组件的能力矩阵
标准范式组件库的目标是用一个组件库维护各种组件能力矩阵,以统一的 APIs 标准为业务方提供图表能力。
